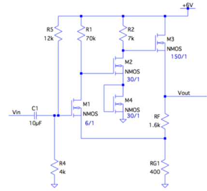
Consider the amplifier in Figure 1. The MOS transistors have the following parameters:
k’ = 2mA/V2, Vt = 0.8V and λ = 0. Transistor aspect ratio (W/L) are indicated next to the sources.
a) Draw the amplifier equivalent open-loop circuit which includes the feedback network loading.
b) Calculate the amplifier open-loop gain and report the result in dB.
c) Calculate the amplifier open-loop input impedance as seen from the gate of M1 into the amplifier (not from Vin).
d) Calculate the amplifier open-loop output impedance.
Hints: you don’t have to draw the equivalent small signal circuit; however, if you feel more comfortable, draw the equivalent small signal circuit or combine a symbol representation with small signal equivalent circuits.
e) Calculate Loop transmission
f) Calculate Closed-loop gain
g) Calculate Amplifier closed-loop input impedance as seen from the M1 gate into the amplifier
h) Calculate Amplifier closed-loop output impedance.
Students succeed in their courses by connecting and communicating with an expert until they receive help on their questions

Consult our trusted tutors.