Assume that all components are identical and independent, and have
Ask Expert

Be Prepared For The Toughest Questions

Practice Problems

Assume that all components are identical and independent, and have

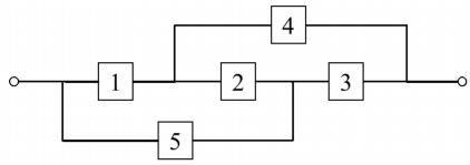
QUESTION 3 

Consider the system below. Do the following: 

a. Assume that all components are identical and independent, and have a reliability Rt). Find the expression for the system reliability.

b. Assume the components have exponentially distributed failure times with parameter λ. Develop and expression for the failure rate of the system λs(t). 

c. Develop and expression for the mean time to failure of the system.


Hint
Statistics3.(c) The mean or the average of the data set is calculated by summing all numbers within the data set and divide by the total number of the values in the selected set. In order to calculate mean time to failure divide total number of hours of operation with total number of  the assets used. Calculating the mean time to failure with the larger number of assets may lead to more resul...

Know the process

Students succeed in their courses by connecting and communicating with
an expert until they receive help on their questions

1
img

Submit Question

Post project within your desired price and deadline.

2
img

Tutor Is Assigned

A quality expert with the ability to solve your project will be assigned.

3
img

Receive Help

Check order history for updates. An email as a notification will be sent.

img
Unable to find what you’re looking for?

Consult our trusted tutors.

Developed by Versioning Solutions.